|
codac 2.0.0
|
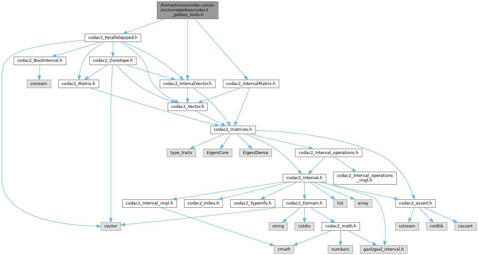
#include "codac2_Parallelepiped.h"#include "codac2_IntervalVector.h"#include "codac2_IntervalMatrix.h"

Go to the source code of this file.
Namespaces | |
| namespace | codac2 |
Functions | |
| double | codac2::split (const IntervalVector &X, double eps, std::vector< IntervalVector > &boxes) |
| Recursively split a box until the maximum diameter of each box is less than eps. Note that the resulting boxes are stored in place in the vector boxes. | |
| double | codac2::error_peibos (const IntervalVector &Y, const Vector &z, const IntervalMatrix &Jf, const Matrix &A, const IntervalVector &X) |
| Compute the error term for the parallelepiped inclusion. The error is later used to inflate the flat parallelepiped \(\mathbf{z}+\mathbf{A}\cdot(\left[\mathbf{x}\right]-\bar{\mathbf{x}})\). | |
| Matrix | codac2::inflate_flat_parallelepiped (const Matrix &A, const Vector &e_vec, double rho) |
| Inflate the flat parallelepiped \(\mathbf{A}\cdot e_{vec}\) by \(\rho\). | |