codac  1.5.7
Classes | Namespaces
codac_TrajectoryVector.h File Reference
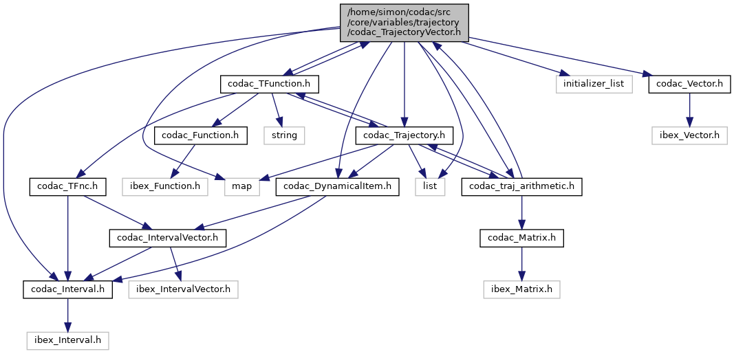
#include <map>
#include <list>
#include <initializer_list>
#include "codac_Vector.h"
#include "codac_Interval.h"
#include "codac_TFunction.h"
#include "codac_Trajectory.h"
#include "codac_DynamicalItem.h"
#include "codac_traj_arithmetic.h"
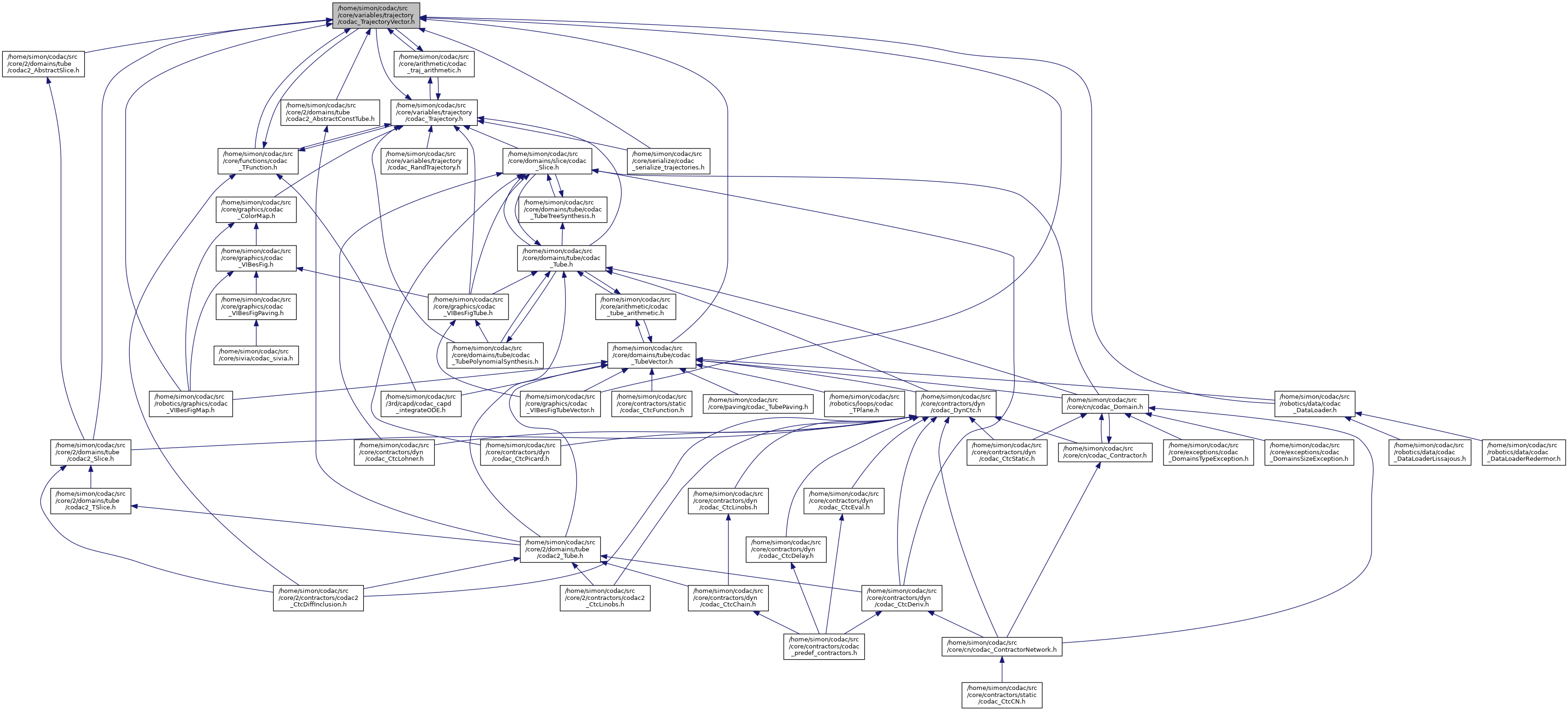
Include dependency graph for codac_TrajectoryVector.h:
This graph shows which files directly or indirectly include this file:

Go to the source code of this file.

Classes

class  codac::TrajectoryVector
 n-dimensional trajectory \(\mathbf{x}(\cdot)\), defined as a temporal map of vector values More...
 

Namespaces

 codac
 FixPoint of a separator The fixpoint of a separator is computed by calling the "::"separate function on a given box until the Hausdorff distance between two iterations is less than a given ratio. This operation can be seen as a contractor on the boundary of the solution set.
 

Detailed Description

TrajectoryVector class

Date
2018
Author
Simon Rohou
License: This program is distributed under the terms of
the GNU Lesser General Public License (LGPL).